
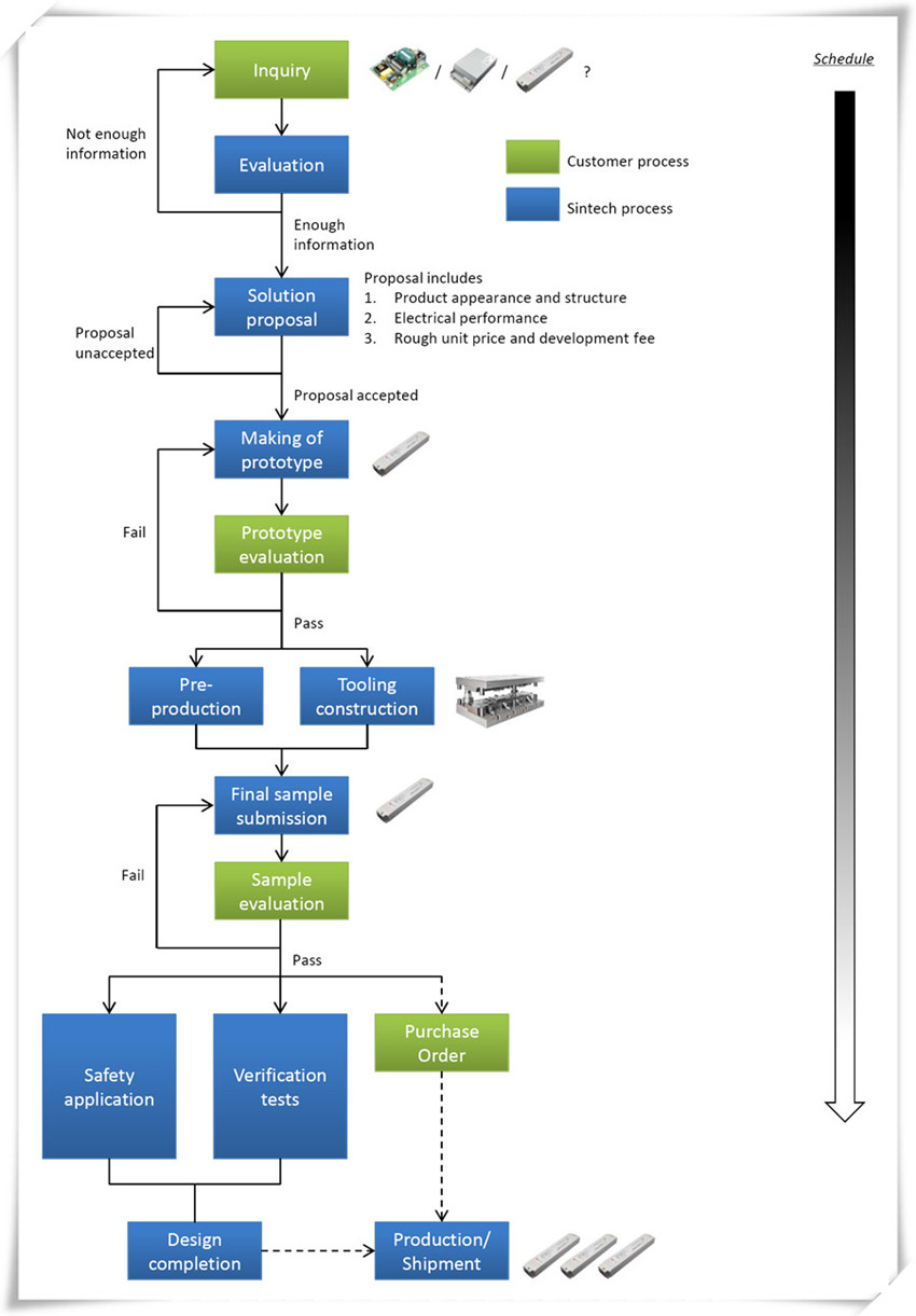
Product Development
Sintech RD is able to develop customized power solutions for customers. Sintech always uses cutting-edge power solution to fulfill the most stringent requirement from customers.
Design verification
With years of product development experience, all designs are thoroughly tested and verified before production.